我们的故事

日月刷新 奋斗不止

首页 > 加华动态 > 加华研究 > ​化妆品护肤市场需求端变化

​化妆品护肤市场需求端变化

发布时间:2024-07-05浏览数量:


近年来,护肤品市场发生了显著的变化。消费者的需求呈现出多层次化、成分关注度提高,以及对产品功效和安全性的重视日益增强。这一变化不仅影响了需求端,也深刻影响了品牌的营销策略。


本报告将深入探讨护肤品市场的新趋势,从需求端的分层需求、成分的崛起,到功效党和安全性的关注,再到消费者行为的变化以及人群洞察。通过这些分析,旨在提供对当前护肤品市场的全面洞察,为品牌提供更精准的市场策略参考。


一、需求端变化趋势(趋势洞察)


1.1、护肤与护肤需求分层


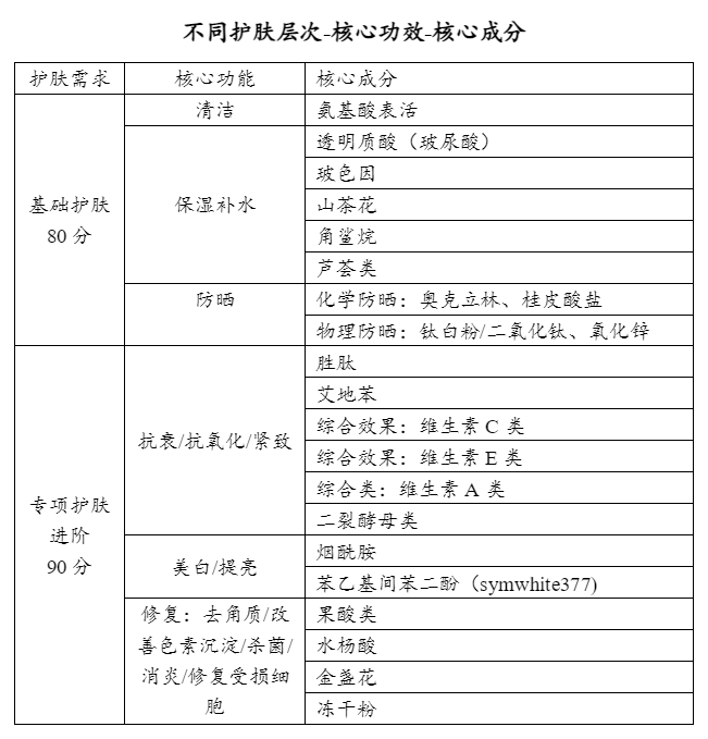
消费者护肤场景的分层如下,基础护肤只需要3~4步,即清洁、保湿、防晒。敏感肌用户要考虑抗敏。做好基础护肤,可以达到80分状态。


美白、祛痘、抗衰、抗氧化是进阶需求,满足的是“好看”,做好了可以达到90分水平。包装、气味、肤感、品牌等维度,可以让消费者获得更进一步的满足,实现95分的愉悦感。此外,皮肤基本可以分为三类:油性、干性、混合性皮肤。针对不同肤质,需求进一步分化。



1.2、成分党崛起,消费者更加注意化妆品的实质



过往化妆品销售渠道较为单一、宣传媒介单一,因此话语权掌握在资金实力强、渠道能力突出的国际大牌手上。而随着电商崛起,信息和商品的可获得性增加后,媒介进一步分散化。特别是微信公众号和小红书平台对于美妆产品的推广,为新品牌突围提供了机会。这个过程中,通过主打“成分”的品牌,率先收获了一批喜欢研究原理的消费者,甚至出现了专门帮助消费者研究成分的“美丽修行”app。



成分堂的出现早已有之,从博客时代到微博时代,对于皮肤护理有见解及专业知识的KOL或大V,一直是热心于研究成分消费所追随的对象。他们不满足于品牌在产品宣传上介绍的效果,进而深入研究其配料中的成分构成,并对主成分为何起作用深挖原理并在网上分享交流。



成分党的崛起,本质上是消费者的意识觉醒。在追求美的过程中,逐步去寻找品牌背后更深层次的产品核心。他们不再无脑地为高加价率、高营销、过度包装买单,追求一分价钱一分货,对于品牌宣称的成分是否科学。是否能解决自身的核心诉求,避免被收割智商税。据个推大数据,成分党中女性用户占比85%左右,女性成分党中35岁以下占比87%,而年龄较高的消费者中成分党比例显著下降。相对而言,年轻消费者相对消费能力有限,也有更多时间精力来研究成分。


成分党是护肤品消费个性化针对性强化的趋势体现。解构护肤品的功效溯源,是驱动成分党诞生的核心驱动力:美妆科普信息快速发展,护肤品消费专业化+消费者对高价品牌做平价替代+部分小众品牌借宣传成分加强产品辨识度,是“成分党”快速壮大的主要原因。


品牌方顺水推舟,推出一系列主打成分的产品。



对比原先“导购推荐/品牌营销宣传”——“购买”的被动消费模式,成分党购买模式降低了对单个品牌的信赖,而对产品成分、使用功效的关注度提升。强功效型护肤品,即主打高纯度特定成分、针对保湿、美白、抗衰、祛痘等特定功效的小众品牌关注度快速提升,代表品牌有TheOrdinary、HFP、修丽可、润百颜、夸迪等。平价品牌TheOrdinary,主打产品均仅有一种或两种有效成分,销售单价远低于高端大牌同类产品。“少即是多”,成分党消费者可以自由搭配不同单品,从而迅速风靡全球。2021年雅诗兰黛对TheOrdinary提出收购,报价22亿美元。


其他热点成分及功效有:

去油:月桂酸、肉豆蔻酸、棕榈酸、硬脂酸等皂基类成分。

锁水保湿:类人胶原蛋白、牛油果树果脂、生育酚乙酸酯、透明质酸钠、神经酰胺3等。

提亮肤色:含有维生素C衍生物、烟酰胺、白藜芦醇、熊果苷等成分的都可以用来提亮肤色,但是使用烟酰胺一定要建立耐受,以免出现肌肤不适。

祛痘:一般都会添加水杨酸,高浓度的水杨酸建议在医生的指导下使用,像杏仁酸、乳糖酸是比较温和的祛痘成分。

抗衰:A醇、胶原蛋白、玻色因等成分的抗衰护肤品



1.3、成分党转向功效党,安全与平衡成为新关注点


好产品并不等同于好的原材料,需要有好成分,但是光有单一的好成分并不够。如同一道好菜、一壶好茶,也要讲究火候与制作工艺,成分间配伍不冲突;除了好的成分,优秀配方师需要考虑的因素远远不只单一一个成分的作用是什么,也包括刺激性、有效浓度、配伍、能否更好吸收、原料获得和提纯成本、保存、环保等等综合性因素;并且好皮肤、好状态也是系统工程。从2020年开始,消费者逐步从唯成分论,逐步转向产品的全面功效。



2021年,被称为功效化妆品发展元年。《化妆品功效宣称评价规范》的全面实行,按照规定,化妆品的功效宣称应当有充分的科学依据。这对于功效型化妆品市场的规范发展是一大利好。


随着消费理念的升级,一大批“成分党”也在进阶为“功效党”,不再是“唯成分论”。TA们的关注重点由“安全”向“功效”迁移。报告显示,用户搜索筛选条件功效排名第一,超过不含风险成分(安全)与价位。其中,相较于2020年,与“功效”相关的搜索量增长了2.21倍,不含风险成分(安全)次之,为1.78倍,价位为1.66倍。



1.3.1 皮肤修复:各大化妆品集团推出大单品、维稳


年轻消费者基于时间成本、资金成本等的权衡,加上肌肤耐受性强,预计为强效产品的主力人群,也会更加关注成分,但也在从最初的注重单一成分、较高浓度逐步迭代和深入,开始重视有效成分的有效浓度和安全浓度(查看成分表上的排位或更青睐直接标注成分浓度的产品)、刺激性成分的浓度(安全性)。同时年轻人群能够更快地学习成分知识,也在社交场合进行分享和传播、进化。


熟龄肌人群皮肤状态稳定性相对较差,对于维稳的要求或高于强力功效。到目前为止诸多国际大牌的大单品主要卖点也是修复、维稳。


根据美业颜究院的数据显示,神经酰胺3在2017-2019年的备案涨幅都在50%以上,2020年的备案数达到1.9w+,同比增长11%。神经酰胺是一种由脂肪酸和鞘氨醇组成的脂质,在皮肤中天然存在,是皮肤屏障中非常重要的组成部分,含量多达40%-50%。不同的脂肪酸链和鞘氨醇可以组成不同的神经酰胺,因此其种类较为丰富。许多定位为皮肤屏障修复的品牌如薇诺娜、玉泽等旗下的产品中都曾应用神经酰胺。



受到过去两年“刷酸”、轻医美等美容热潮的影响,消费群体的皮肤屏障受损情况加重,因而修复类产品的需求会越来越大,再加上皮肤科医生与化妆品行业的联系越来越紧密,未来产品会往更加专业的方向发展。


主打修复功效的成分有很多,在消费者端认知度比较高的有神经酰胺、依克多因、β-葡聚糖、二裂酵母发酵产物胞溶物、透明质酸、胶原蛋白等。其中,神经酰胺一直是修复类产品的主推成分


1.3.2 抗衰老市场


根据Euromonitor数据显示,2020年中国抗衰市场规模达646亿元,占据中国护肤品市场份额的28.8%。而根据福布斯数据,中国抗衰老市场未来有千亿级的发展空间。“早C晚A”理念,也是在整体抗衰老市场下盛行起来的,维生素C和维A醇成为消费者最关注的两个抗衰老成分,维生素E、玻尿酸、多酚类、多肽类等成分也较受关注。



从2020年热门成分备案的市场数据看,二裂酵母发酵产物胞溶物增速翻倍,是抗老类型的主流成分之一。和“酵母”没有任何关系。二裂酵母的“真身”,是人们对双歧杆菌通过一系列的提取加工,最后得到的多糖复合体。富含维生素、氨基酸、矿物质等多种肌肤迫切需要的成分,能够帮助肌肤生态恢复平衡。二裂酵母能够激活细胞的抗免疫抑制过程,并促进DNA修护。人体中的线粒体为身体提供能量的同时,也不断生产出会加速肌肤老化的“污染物”-自由基。而二裂酵母是一名优秀的“自由基猎手”,它能够通过增加氧气消耗、减少活性氧生成的方式,增加线粒体的总体效率,减少“污染物”,进而达到抗衰老的功效。


1.3.3 美白依然是刚需


2022美丽修行热门功效成分TOP30榜单中,烟酰胺位列第一,这表明消费者对美白的需求有增无减。


截至2022年1月17日,在国家药监局官方APP“化妆品监管”平台,化妆品观察查询发现,“烟酰胺”相关产品备案数已有10000条。当前,在小红书,搜索“烟酰胺”,相关笔记已有30万+篇,其中以OLAY小白瓶、Theordinary、倩碧等代表的品牌更是被高频提及。而搜索“美白”,相关笔记更是高达172万+,这也足以看出消费者对具有美白、提亮等功效产品有较大需求。



1.4、复合功效与敏感肌专业产品更符合消费者觉醒趋势


产品端纯成分品牌和国际大牌逐步在向中间靠拢——摒弃纯营销也不只是单一成分,而是多种成分协同发挥作用。国际化妆品集团也在推出更多成分型产品。


2021年国产普通化妆品备案数已突破50万大关,数额同比上涨20.65%,在特殊化妆品上国产整体市场品牌热度有所下降,备案数仅为2718,同比下降超45%。而进口品牌更是呈现一片疲软的状态,整体品牌备案数均降温明显。



根据《2022原料成分备案趋势》报告看,从2021年备案产品功效看,护肤功效界的“常胜将军”,滋润、保湿、补水依旧是消费者功效需求刚需中的刚需。补水保湿功效备案占比高达54.6%,作为护肤产品最基础的功效,补水保湿的功效品类渗透率及需求指数均位于高位。



而修护舒缓类以17.23%的备案占比位居第二位,在常态化的“口罩脸”下,消费者涌现出更多修护舒缓的皮肤需求。



除了品牌开始成分化、成分配方化,以贝泰妮薇诺娜为代表的皮肤学级护肤品迅速成长。皮肤学级护肤品对于亚健康或存在一定肌肤问题的人群在安全性和刺激性方面更友好。贝泰妮主品牌薇诺娜主要针对敏感肌肤,王牌单品舒敏保湿特护霜是十余年大单品,在敏感肌人群中建立起良好口碑。


根据中国皮肤性病学杂志第31卷第1期《中国敏感性皮肤整治专家共识》的一组数据显示,我国平均每3位女性中就有1位是敏感肌肤,其中20~35岁是易敏高发人群,占比超过七成。


从用户画像来看,2021年,美丽修行App聚集了67.2%的敏感肌用户。在年龄分布上,越来越多的年轻人在此涌现,其中,24岁以下的年轻人占比过半。该数据也印证了两点,一是当下敏感肌群体较为广泛;二是年轻群体理性护肤意识强烈。美丽修行App消费者评论词云也显示,“敏感肌”是高频出现的词汇。比如,“本敏感肌认证完毕”、“请注意,这个人是重敏”、“严重怀疑这品牌老板是敏感肌”等。


1.5、“精致”不止于面部护肤


在护肤过程中,“面子工程”依然是头等大事。过去一年,化妆水、面膜、面部精华这三大面部护肤品类最受用户关注。在关注面部护肤的同时,越来越多消费者对头部护理、身体护理的关注也日益攀升。对于TA们而言,其重要程度甚至已经不亚于面部护肤。这也意味着消费者的护肤需求更加精细化/精致化。


精致要从“头”开始。据化妆品观察看到,当前,在小红书、抖音等社媒平台,有关“头皮护理”、“头皮健康”等话题也备受年轻人关注。以小红书为例,搜索“头皮护理”,相关笔记已有12万+篇,而其中“扁塌油头”、“发质受损”、“秃头”等是很多人面临的痛点问题,一些主打“蓬松”、“修护”等类型的洗护发产品则被不少KOL种草。


沐浴品类而言,近年来,市场上也有诸多新锐品牌推出了相关产品,比如香氛沐浴露、或带有功效的沐浴产品。对于年轻消费群体而言,TA们对沐浴产品的诉求也变得更加多元,除了清洁功能外,TA还关注使用感受、情感连接、功效诉求等等。


二、人群洞察


2.1、线下人群消费行为特征



化妆品消费金额上,月均支出主要集中在五百元上下的中等价格带,每月购买化妆品花费300-500元和500-1000元的消费者占比分别为34.7%和27.8%,即说明多数偏向于中高端价位。



消费者购买决策因素前三位分别是:产品功效、产品成分、口碑;品牌知名度并未进入前三,说明消费者变得更加理性。


从被种草路径看,用户口碑、熟人推荐、达人推荐排名前三,充分说明消费者对于产品“靠谱”的期待,过去重营销不重产品的品牌,最终将被负面评价反噬。



1)护肤套装季节性销售特征明显,敏感肌以及防晒为主要季节性需求


2)修护驻颜功效成为护肤产品主力军,其他大部分抗衰老细分功效均有不错表现,迎合消费者诉求


3)护肤类精华/眼霜/面霜销售额上涨多,彩妆粉底液、遮瑕增长较快


4)品牌意识强烈,重要时刻必须“替”登场


《第一财经》曾针对年轻消费者开展调研:明明还是个少女,怎么就用起了“贵妇级护肤品?调研发现:消费人群“无家族负担”“无房贷”“无小孩”,“把护肤当投资”——颜值即财富,“害怕过早衰老”。


5)偶尔冲动,时常理性,“成分党”的春天来了


6)彩妆:国潮风行,年轻消费者不以出身论英雄


腾讯广告调研显示,国货美妆品牌在女性中的渗透率高达71%,有75%的受访用户在过去半年内尝试了国货美妆产品,50%用户尝试了以前没有使用过的国货美妆产品。95后、00后成为消费主力军,不以出身论品牌,对国货持欢迎态度,对互联网黏性更强。


2.2线上消费者行为洞察


1)天猫产品成分偏好显示:保湿补水美白仍是最大需求


2)消费者80%的媒体印象来自于线上渠道


3)短视频及垂直社区驱动的线上曝光量激增


4)抖音人群产品市场洞察

2.3、Z世代消费行为调查


美妆护肤是Z世代购买频率最高的品类。



Z世代对护肤品的功能诉求更细分,美白、补水是基础诉求,针对不同护肤需求的功效是后疫情时期Z世代护肤的热点。20+的Z世代超25%人群将“抗初老”提上日程,而00后对于青春期遇到的痘痘更敏感。



Z世“敷最贵的面膜,熬最晚的夜”;他们会追求全套的护肤品装备,除基础护肤外,已经开始购买精华、面霜等更高阶的护肤品,精致化护肤。



品牌偏好上,Z世代倾向于品牌沉淀久的护肤品;美妆品牌方面,他们更喜欢国产新锐品牌。在信息获取方面,社交媒体平台为首选,朋友推荐为最重要的种草方式。电商成为Z世代购买产品的主要渠道,短视频平台的客户价值不断提升。



2.4、下沉市场画像


根据淘系电商2019-2020年数据,CBE中国美容博览会发布《2021美伊白皮书:美妆行业新机遇,下沉市场趋势及机会洞察》。核心观点如下:下沉市场是美妆行业的增量市场,近5亿潜力下沉人群渗透空间巨大。其中:


1)下沉女性低消青壮年为消费主力,下沉中老年增速快


2)传统品类优先渗透但增速仍然强劲,部分垂直细分品类开始崛起


3)下沉需求从基础到高阶迁移,抓准当下和未来


根据规模、增速、偏好度将下沉市场的美妆护肤需求划分成3大重点区域:当下满足、优先布局、未来趋势。


  • 当下满足:主要集中在基础护肤需求上,下沉人群偏好高、规模大但增速较慢,是下沉市场需求的中流砥柱

  • 优先布局:深度清洁、科技成分在下沉市场高增长、高TGI,是下沉市场当下的核心趋势需求,需要商家优先布局

  • 未来趋势:敏感养护、深层抗老等需求,在现阶段还不是下沉市场高偏好,但从高增速来看是未来爆发趋势,需要提前布局。


4)下沉市场的明星成分主要为氨基酸、酵母、虾青素


5)新锐、高端、医美线为敏感养护的主力商家线


6)成熟、年轻两极分化,年轻人初老焦虑成为需求的主力贡献


三、可持续发展


宏观上,国家碳中和的目标制定,及禁塑、减塑等相关政策推出,再到化妆品行业中,监管条例对于塑料微珠的使用限制等,可持续发展的位置越来越重要。国外在可持续发展方面的认证标志有很多,包括COSMOS(有机或天然化妆品)认证,零残忍、纯素认证等。从生产来源到应用,以及开发过程中的评估方式,外包装的选材,结合整体来判断产品是否符合可持续发展的要求。



国内市场而言,目前品牌更多追求的是功效护肤、天然护肤的理念,现阶段消费者端对于可持续发展的认知也并不够明确。从化妆品行业的上游来看,绿色化学合成工艺、发酵工艺等产生的污染物更少,将成为原料商可持续发展战略的首选工艺。虽然现阶段使用可持续发展的原料,相对来说成本更高,但这是企业必备的一种社会责任。

相关资讯

暂无数据