我们的故事

日月刷新 奋斗不止

首页 > 加华动态 > 加华研究 > ROE全面预算管理,企业蓝图的指南针

ROE全面预算管理,企业蓝图的指南针

发布时间:2023-10-31浏览数量:

来源:加华资本



企业在经营过程中,面临很多不确定因素,容易导致利润受到影响。这样的数据结果,更多集中在事后的反馈,而缺乏事前的预警和事中的监控。


企业的预警和监控机制建立,需要先进的管理工具。我们认为,ROE全面预算管理体系可以很好帮助企业解决这些问题。


"ROE 指的是企业净利润与平均净资产的比率,反映所有者权益所获报酬的水平”


我们将从三个部分,尽量用简单通俗的语言,阐述企业全面预算管理体系ROE:


一、探究企业经营困境的根源,为什么ROE全面预算体系重要

二、ROE全面预算管理体系帮助企业数据赋能经营、培养经营干部

三、ROE的方法论:(预算从哪来、如何编制预算、如何管理预算)




传统预算管理的症结:缺乏ROE战略思维


企业的经营问题,本质上还是管理问题。传统预算管理体系存在,目标及责任界定模糊、过程管控薄弱和青黄不接等问题,根源在于企业并无站在资本高度进行资源有效配置。


1、传统企业预算管理症结,表现为5个方面:


1.1目标不对:有一个非常经典的案例。一家企业利润非常好,所有的高管年终绩效考核都达标了,并且拿了非常多的年终奖。但是老板却哭穷,因为账上没有任何现金流。这是因为老板设定的预算目标不对。预算目标只考核利润,而不考核资产效率、现金流。采购部门,为了控制原材料采购成本,会选择更长账期去换取更低的采购价。销售部门,会选择更长账期去换取更多的销售收入。所以就会出现企业现金流紧张的现象。


1.2责任不清:很多企业在编预算的时候,往往只是财务部门自己在编,缺乏各个业务部门,包括产、供、销的参与和配合。最后只是一张纸,沦为数字游戏的财务预测。


1.3方法不当:企业编预算的时候没有科学的方法、也没有必要的环节流程和组织结构去保证预算可以顺利地编制出来,过程中也没有充分讨论。这会导致什么现象呢?比如说企业其实每年很早就开始编预算,每个部门一直在各自争夺集团资源,没有人站在全局考虑,资源究竟怎样有效配置。

1.4只编不管:预算体系编出来了,但是后续没有进一步、有针对性地跟踪。这会导致一些企业内部员工,其实是抵制预算的。他认为做预算,相当于砍了我们部门的费用,最后预算体系只是沦为了一种形式主义。预算无法发挥战略和计划与绩效之间的桥梁作用,缺乏事前、事中和事后的管理。


1.5人才断层:我们经常听到企业创始人说,下面没有厉害的员工。业绩徘徊,老板能力强,麾下能人缺乏;企业人才断层,无人接班。只把预算当作经营资源而非经营人才的系统。很多时候,不是企业缺人才,而是企业是缺一个好的激励机制,去激发员工的积极性、主观能动性。


《孙子兵法》云:


夫未战而庙算胜者,得算多也;未战而庙算不胜者,得算少也。多算胜,少算不胜,而况于无算乎!吾以此观之,胜负见矣。

——《孙子兵法》


这句话也是指,无论是企业还是个人,要实现自己的理想,最有效的方法是先在脑海里面描绘出一个全面的、具体的蓝图。就相当于我们已经提前看到了成功时的模样,然后再按照蓝图去进行逐步地落地。全面预算管理就是企业蓝图操作的具体指南针。


ROE全面预算和传统预算对比。全面预算管理抛弃了以花钱为主的财务预算,以花钱的效果为依据,全方位地推动企业提高绩效,是一种价值创造活动。无论在花钱效果、价值创造、先胜后做方面,都优于传统预算模式。创造价值是第一位的,消耗资源是第二位的,资源消耗与价值创造必须是对等的。


举个现实的案例:当老板和高管对于企业目标有冲突的时候,应该如何协调?比如老板明年要做5亿元的利润,但几位高管怎么算都只能达到3亿元。怎么办呢?


实际上,这是一个非常典型的案例。预算目标并不是公司与高管的零和博弈。而是可以把目标分为增量和存量两个部分来考虑。如果存量目标3亿完成,奖励利润的1%;增量2亿完成再奖励3%,那么高管就会拼命地争取完成增量目标,而不是费尽心思地与公司博弈。


2、华为启示


我们引入华为作为经典的案例,来进一步说明全面预算管理的重要性,华为案例有5个亮点。


2.1 :华为全面预算体系支撑公司持续高增长、“敢花钱”


从95年至今,华为创造了30年销售收入快速增长的奇迹,每年1600亿以上投资人才、500亿以上投入市场和客户服务、1200亿以上投入产品研发以及斥巨资建立外部管理咨询智囊团,“敢于花钱”的本质是将全面预算作为公司全部经营活动的依据,实现资源高效配置。



从1998年开始,华为聘请IBM为华为梳理流程和建立系统,IBM报价4800万美金(约5.6亿元人民币),相当于华为98年一年的利润。实施十年之后,华为收入增长二十倍,研发周期缩短近一半,研发成本降低三成。


为什么1998年要力推IPD(集成产品开发流程再造与组织变革)?任正非表示,就是要摆脱企业对个人的依赖,使要做的事,从输入到输出,直接端到端,简洁并控制有效地连通,尽可能地减少层级,使成本最低,效率最高。


在《华为基本法》这本企业文化的著作里,把全面预算管理上升到了一个重要的高度。


全面预算是公司年度全部经营活动的依据,是我们驾驭外部环境的不确定性,减少决策的盲目性和随意性,提高公司整体绩效和管理水平的重要途径。


我们将按照我们的事业可持续成长的要求,设立每个时期的合理利润率和利润目标,而不是单纯追求利润的最大化。

——《华为基本法》


2.2:华为以多级预算控制体系为组织保障


为了支撑全面预算体系,华为设立了两纵四横的多级预算控制体系,去保障他的全面预算体系的落地。



2.3 华为的全面预算,体现战略资源的高效配置


聚焦战略的压强原则

  • 华为采用聚焦战略的压强原则,预算聚焦战略,不在非战略机会点上消耗战略竞争力量。

  • 要么不做,要做,就极大地集中人力、物力、财力,以超过主要竞争对手的强度去配置资源,实现重点突破。以预算闭环管理保障规避风险与干预投资的平衡。


华为预算支持不拘泥于量入为出,按照有利于潜力和效益的原则,确定各项支出水平。



针对不同的责任中心,分别提出不同的控制方法。收入中心和利润中心预算的编制,按照有利于潜力和效益增长的原则合理确定各项支出水平。成本或费用中心的预算编制,贯彻量入为出、厉行节约的方针。


有钱不必多花,没钱未必少花,关键看钱是否花在点子上。

——任正非


华为敢花钱的背后,差异化与闭环化管理,去保障预算的执行


年度预算基于项目/机会点,按照“战略计划—项目—预算”的逻辑建立预算分配机制。产品和项目预算是华为做好经营管理的基本单元,不同产品处于不同的生命周期,对其预算实行差异化管理。项目经营团队根据业务计划及授予的预算向支撑组织购买资源。



全面预算是一个闭环管理。通过计划预算来牵引,通过核算对计划预算的执行情况进行评估和监控,以保障业务可持续发展,实现规避风险与敢于投资的平衡。


2.4 :华为设定有效的预算规则,去提升组织效率


华为确立预算规则,并通过权力下放与弹性预算,兼顾灵活性,实现敏捷组织效率。



规则:按“弹性获取,率额结合”的原则进行。

①按率授予:成熟业务按费用率授予。按照销售收入等产出变化,线性配置资源,这是一种扩张性资源配置方法,以保持客户界面的投入。华为管理费用率的改善目标是每年降低5%,以牵引内部运作效率的提升。

②按额授予:战略或变革项目按预算额授予。


2.5 华为以预算目标,与员工成长息息相关,管理体系激发员工潜能


通过以下这组数据,可以看到华为的业绩增长与人效齐飞。2012年到2019年,华为的收入、利润、薪酬包均达到20%以上的增长,但是员工人数只增长了4%。员工潜力都充分地激发。


华为留给公司的财富只有两样,一是管理架构、流程与IT支撑的管理体系,二是对人的管理和激励机制。


华为相信,资金、技术、人才这些生产要素只有靠管理将其整合在一起,才能发挥出效应。

——任正非


简单总结,从华为全面预算管理的案例,我们认为一个先进的管理工具是有可能帮助企业实现战略落地,还有人才的培养的。那么全面预算管理它究竟是什么?



ROE全面预算管理的底层逻辑和目的

资源和人才的经营


ROE全面预算管理的本质上是经营体系,他经营两样东西,一是资源,二是人才。ROE全面预算管理体系配置企业的人、财、物资源,归根到底是全员目标管理,是一套培养懂经营的干部的高维系统。


ROE杜邦分析分拆成三个主要的指标


一是衡量盈利水平的,销售净利率;

二是衡量资产周转率水平的,总资产周转率;

三是衡量负债、财务杠杆水平的也就是权益乘数。


它进一步把业务目标,拆分、落地到了每一个部门的 KPI 里面,然后再通过每一个部门的 KPI 的承接,落地到了每一个岗位、每一个员工、每一天工作的 KPI 里。所以也就是通过这样一个层层的拆解,可以实现最终实现一个结果:公司的每一位员工都是为企业整体的 ROE 的增长在做奋斗。


那么,ROE全面预算管理体系,是怎么经营人才的、怎么经营资源的?我们认为有一个很重要的维度就是,ROE可以数据赋能经营的。



1、ROE全面预算管理的本质:数据赋能经营


ROE全面预算管理是战略—计划—预算—绩效的经营闭环,是完整的数据化运营管理体系。


普通公司和优秀公司在人才上的差距不到1%。既然人才差距本身并不大,如何解释优秀公司与普通公司的业绩差异?

答案是经营管理体系,良好的经营管理体系能够训练和培养出真正懂经营的人才,让人才发挥出更大的潜力。

——《哈佛商业评论》


90%以上的世界500强企业都拥有极其强大的全面预算系统,并将全面预算系统作为企业经营管理的核心抓手的原因所在。据统计,预算管理制度在西方国家的适用率是98%,是一些跨国企业保证基业长青的重要手段。预算管理有着上百年的历史,大多数世界500强企业都是成功实现预算管理的典范。


预算编制环节如下:


  • 预算编制作为整个预算体系前端的基础工作,其真正目的在于为后续的预算管理提供一套数字化标准,一套可量化的导航系统,企业通过预算编制来完成目标分解,将目标分解到每人每天。


  • 通过每日管控、每月报告和每年评估来进行全方位地追踪,形成完整的数据化运营管理体系,帮助各个业务部门快速复盘自己的工作是否取得成效。


  • 如果没有取得预期的效果,企业就需要根据预算偏差数据找到真因,并持续优化迭代。


2、ROE全面预算管理体系:培养经营干部


预算即育人,企业通过战略—计划—预算—绩效的经营闭环,帮助管理者及储备干部提升经营管理能力,建立起一套完整的思维框架体系。


首先我们看到它对组织体系的要求。通常全面预算管理体系,有三个组织是必不可少的:


  • 董事会(定预算)

  • 预算管理委员会(审预算)

  • 预算办公室(编预算、执行、监控)


值得一提的是,预算管理委员会,需要各个部门的负责人都必须加入。而预算办公室,则由各部门的一名储备干部担任。如果部门负责人晋升时,储备干部就可以接替他进入委员会,这样企业可以源源不断培养人才。


加入经营管理委员会的干部,会同时具有业务和经营视角;同时围绕ROE的三个关键指标(盈利、效率、杠杆)开展工作。培养干部利用数字管理抓住业务的本质,改善管理决策质量,让管理干部真正升维成经营干部,是预算管理体系隐藏在冰山之下的核心价值。



ROE全面预算管理的方法论介绍


我们将从预算从哪里来、如何编制预算、如何管理预算三个层面叙述。


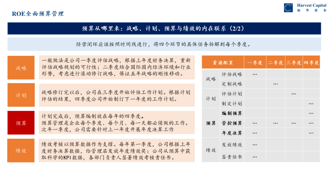
1、预算从哪里来?——以预算打通经营闭环


我们认为,经营是一个从战略、计划、预算到绩效的闭环。这四个步骤是环环相扣,核心在于人才培育与激活



  • 战略:是确定方向的,所有资源围绕战略进行配置。

  • 计划:根据战略会编制次年的工作计划,计划需要得到其他部门的支持和配合。

  • 预算:做好人财物的资源配置,把定性的计划变成定量的执行方案。

  • 绩效:考核效率通过绩效去实现,谁的资源利用效率越高,谁的奖励也就越高。


战略是人才驱动目标落地的,计划是人才执行的,预算是人才调配资源的,绩效是激活员工动力的,ROE体系本质上也是人才培育体系。


而经营闭环也需要按照时间线进行细化,将四个环节的具体任务拆解到每个季度。


2、如何编制预算呢?


我们认为要解决三个问题:


  • 完备的组织和流程为预算工作护航,信息系统作为提效工具

  • 以ROE串联财务与业务目标,保证成果文件全面性

  • 业务预算编制承接ROE三大分解目标


2.1、组织和流程为预算工作护航,信息系统为提效工具


完整的预算组织由决策、执行、监控与考评四种机构组成,使预算工作处于有机动态的管理系统。

一般来说,会有多级系统共同管理,职责和能力要求各不相同:


  • 预算决策机构

  • 预算执行机构

  • 预算监督机构

  • 预算评选机构



预算的编制程序必须严格按照预算班子展开,要遵循“从上到下、从下到上、上下结合、反复多次”的编制理念。预算流程一共有九个步骤:



而信息系统要作为提效工具。为提高预算编制与执行分析的效率,企业必须善于利用信息系统,将预算管控表与企业现有的会计核算系统进行对接。只需要求财务软件供应商对财务系统进行简单的二次开发,就可以一键自动生成预算执行分析报告。企业的信息系统,最好具备以下特征,更好地帮助企业提高预算编制和执行分析的效率。



2.2、以ROE串联财务与业务目标,保证成果文件全面性


我们认为把 ROE分解成为三大预算体系,盈利预算、资产效率预算、杠杆预算,是非常优美、非常简洁的方式。




盈利预算:围绕销售净利率的指标拆解,对应到盈利预算体系。盈利预算底层是由利润表去做支撑。利润表进一步拆解为,销售预算、生产预算、采购预算、费税预算。编制盈利预算的时候,它是需要具有利润思维的。利润思维怎么解释?就是有一个核心原则,就是你要关注收入,提高收入,同时制定低成本的一个方案。


资产效率预算:围绕总资产周转率拆解。资产效率预算底层支撑是资产负债率。可以根据企业的特点拆成,比如像应收账款预算、存货预算、资本预算、应付账款预算。编制资产效率预算,企业需要具有资产思维。一方面要关注收入,另外一方面在一定收入前提下,需要控制企业资产规模。


杠杆预算:底层支撑是现金流量表,包括经营现金流、投资现金流、融资现金流。需要企业具有现金思维,就是一方面充分地发挥杠杆的效益,但是又需要控制杠杆,防范你的债务风险和现金流的断裂。


我们来看看最终需要绘制成的报表文件。通过预算体系,企业可以提前将三大报表做出来,为经营者的经营管理决策提供有效参考,这代表着企业已经实现了从财务会计到管理会计的升华。比如预算利润表。


重点提示的是,企业除了要平衡出预算利润表之外,企业还需要做边际利润表,更好实现管理。


预算资产负债表,这个也是根据业务预算平衡出来的一个财务报表。



预算现金流量表。很多时候,企业会编前两个现金流表。我们认为预算现金流量表,也是需要编出来的,后面会介绍。



那我们逐个打开来看一下怎么编。


2.3、业务预算编制承接ROE三大分解目标


在编制预算之前,对利润表底层逻辑的理解有助于识别提升盈利的结构化方法,沿着该思路,企业在编制盈利预算的过程中方可时刻提醒如何驾驭盈利逻辑。


①盈利预算关键问题:如何提高盈利?


方向一:增加收入,控制成本。


第一维度是产品利润表。可以通过产品利润表去看,我们需要重点投入哪些更重要的产品,帮助我们调整产品结构、优化产品的结构。



第二维度是员工利润表。财务部门需要把每一个员工的利润表都做出来,或者是以团队为单位。如果利润贡献更高,那后面会把更多的资源给到团队/个人(适用于销售和业务部门)。


第三维度是客户利润表。我们可以识别出哪些客户是真正帮我们创造价值,有哪些客户其实是亏损的。企业后续也可以根据表格上的情况,结合他的战略需求,去重点投入他希望投入的重点客户。


在人工的层面可能还涉及人均效能表。人均的毛利、人均的净利润去跟去年同期地比较,来看有没有实现效能水平的提高。这个表格的目的,希望通过人均效能的数据,去帮助企业去控制未来。如果说CEO认为团队要增加人手,怎么去控制无效扩张?就看人均效能表就可以了。


方向二:收入不变,降低成本


那增加收入控制成本怎么做?我们这里是建议企业在原来的财务利润表的基础上,做一个深度的加工,然后分成三大板块的一个加工。



第一,做低成本的系统设计。比如说企业可以通过内部业务流程的梳理来减少业务流程,去设计出更加低成本的一个业务的链条。


第二,做战略采购。就是像开发客户一样开发供应商,然后把这个采购部门定位成一个利润中心。


第三,生产成本的创新。就是去找到成本的洼地,比如说转移企业生产的基地。


基于以上的维度的分析,企业可以做一个动态解读,来从每一个维度里面去找具体的增长点。这是我们说的第一个方向,增加收入、控制成本,找到人、财、物、资源的重点投入的方向。


盈利预算的内在联系


技术层面,我们看销售预算、生产预算、采购预算、费税预算如何编。



销售预算。销售预测里,预测销量是一个重点指标,怎么预测?我们认为是需要用零基预算法去预测。零基预算法就是从零开始。不是说我们在去年的基础上增长百分之多少,而是说我充分考虑了未来发展的情况,充分考虑预算的可行性,从零开始重新想象,把销量做出来。


生产预算。因为销量它直接跟产量是挂钩的。但可能实操里面比较常见的一个问题是,产量究竟要大于销量还是小于销量?那我们这里给到企业的一个建议就是,可以结合产品的生命周期去控制。比如说产品的成长期,产量稍微比销量要更高一点。如果是进入成熟期,就差不多,大概是这样的建议。企业如果上下幅度可以控制在 5% 到 10% 之间,可以实现一个比较高效率的生产。


采购预算。采购量是怎么预测出来?采购量其实基于前面预算表格的产量,然后再结合企业内部的BOM表(成本原材料表),做出每一个原材料的采购量。



费税预算。制作费税预算,里面会提到一个非常重要的预算编制的方法,就是弹性预算法。


弹性预算法它会有一个参照系。可变成本跟固定成本是首先需要做区分的。那区分完了之后,可变成本可以应用弹性预算法去编出来。弹性预算法的参照系,其实是根据业务量的基数来算的。


比如说基数有可能是销量,也有可能是产能,也有可能是其他的业务参照系的数据,就是可变成本了。固定成本的话,我们建议使用零基预算法去做编制。


这里需要重点提示,我们刚刚一直在强调固定成本和可变成本要区分开来,那为什么要区分开来?因为我们后面会涉及到这个重要公式。


“利润,它是等于收入减变动成本,再减去固定成本”


而收入减去变动成本,对应到管理会计里面一个非常重要的项目,就是边际贡献。我们是通过对产品边际贡献、部门边际、客户边际的贡献分析,可以看出哪些产品我们需要投入更多的资源,哪些部门我们需要投入更多的资源。



所以要实现这个盈亏平衡分析,起点是我们需要对企业所有的纷繁复杂的成本项目,要把它所有都区分成固定成本和可变成本。



  • 固定成本:固定不变业务量变动影响的费用。比如房租、折旧费。

  • 可变成本:是根据业务量的变动,它会形成正比例的变动。比如说产品的包装费、材料费。

  • 混合成本:具有固定成本、又有可变成本的特点。比如销售人员的薪酬。固定成本是销售人员的基本工资+五险一金。变动成本则是销售人员的提成。


那通过把固定成本跟可变成本全部拆解出来之后,我们就可以算出每个维度的边际贡献,来帮助企业更好地优化它的产品结构。


启发1:就是产品它卖不卖,其实不会取决于你简单财务视角的毛利率,而是取决于管理会计视角的边际贡献。


启发2:企业需要控制固定成本,去帮助他扩大他的盈利水平。


最后会涉及企业内部的一个高管团队激励的问题。我们认为做了管理会计的拆分后,其实可以引导高管更好地去承担高增长的责任。也就是说,如果预算收入是远远低于盈亏平衡点的时候,会倒逼高管做思考,他会主动地要求提高预算收入。因为只有提高了预算收入,让预算收入高于盈亏平衡点的话,才可以证明高管自身的一个能力,才可以证明高管它是为公司创造价值的。


②资产效率预算


我们认为其实有一个理解的切入口,企业一定收入的前提下,你的资产越少,你的资产周转率是会越高的。所以企业它需要时刻的关注,它有哪些资产寿命是偏长的,它需要提高资产周转的速度。



我们总结了应收账款、存货账款、应付账款,三大重要的资产的预算编制方法都是一样的,以应收账款为例


首先计算应收账款的实际账龄,分析现状。第二确定目标账龄。第三确定预算应收账款余额。



③ 重点讲讲杠杆预算。


现金流量表是企业的血液系统,现金流对于企业持续经营至关重要,杠杆预算编制应为预算编制的重要组成部分。


杠杆预算其实是有两面性的,一方面可以通过利用放大杠杆,去提高企业的ROE,另外一方面放大杠杆也意味着我的负债风险进一步提高了。所以杠杆关键在于控制。


那这里其实会有几种方式,去帮助我们在不增加有息负债水平的基础上,更好地放大杠杆?向产业上下游去融资。具体可以看星巴克和娃哈哈的向客户和供应商融资的案例。



三大预算体系编辑,会出现一个非常实际的问题,就是企业各个大部门辛苦了一段时间,好不容易编出来的预算,那最后市场环境发生了变化,那应该怎么办呢?那么,滚动预算使预算管理同时具备严肃性与灵活性,提供长周期视角下应时而变的经营模式。


如果说企业,原材料价格波动发生非常大的一个变化,通过滚动预算机制可以帮助企业及时地止损,或者说帮助他去把握更好的原材料采购的机会,这就是滚动预算。


那我们这里会有几个关键点,就是这个滚动预算的机制应该怎么搭建?我们认为是最好结合情形变化的程度,去做设置。一般企业它会按照季度做一个滚动,然后编制的部门,其实也就是业务部门去做编制。


那么原来的预算方案,它是不能作废的。旧的预算方案,虽然不能用来控制,但是仍然要拿来做考核以及评价年终的业绩,这是我们对滚动预算的总结。


3、如何管理预算


如何管理预算,涉及到2个重要问题。


  • 预警机制建立,通过预算发现和解决问题;

  • 基于预算,怎样进行业绩评估与干部考核。


3.1、 如何管理预算: 预算控制与分析概述


核心逻辑:

  • 预算管理需要形成“预算—分析—改进—评价”的闭环,预算控制与分析是保证预算落地的有效手段

  • 预算分析需要业务、财务等各责任单位从纵向深度及横向多维度进行综合分析

  • 多维度分析影响企业销售、盈利、运营、人力资源效率、风险、以及企业发展的驱动因子

  • 针对不同类型的偏差原因制定不同层次的对策


核心原则:

  • 最高领导主导分析,财务作为组织者

  • 预算单位为责任主体

  • 讲究成本效益,差异偏离率超过10%重点项目详细分析

  • 追根溯源,找到预算执行差异根源并寻求可落地方案



3.2、 通过预算发现和解决问题



①经营分析会



管理过程中,如何来召开经营分析会呢?


建立月度会议机制,保持各责任主体信息同步,完成月度总结形成改进方案。如果实际经营数据优于预算数据,企业就要从中萃取出标杆经验,并复制给其他部门;如果实际经营数据未达预算目标,企业就要复盘未达标的原因,并及时地改善经营管理。




预算例会分三个阶段:会前、会中、会后。会前大家统一好数据的表头,会中根据拿出数据、点出问题、提出建议。会后跟进问题。


那我们刚刚一直在说这个预算报告,预算报告应该需要具备哪些表头?


②预算报告


预算报告作为分析达标的进度条,需包含ROE整体及三大预算往下分拆至产品、客户与团队层面的分析维度。


第一步:通过综合的分析,了解企业经营全局问题。包括ROE分析(盈利能力分析、资产效率分析、现金流分析)


第二步:三大财报分板块分析,了解分析板块的边际贡献与预算达标。


第三步:看收入、重点关注的产品、三项费用分析。评估企业往后的资源投入与降本方向放在什么地方。



③ 预算差异率怎么做分析呢?


实际完成的数据,跟我们预算数据的一个偏离度的衡量指标。我们会分析差异的原因是什么,进而结合这个原因去追溯到每个部门他需要承担的一个责任。另外可以出具一个整改方案。


预算差异率=(实际完成数据 - 预算数据)/ 预算数据 x 100%


结合差异产生原因不同,可将核心项目的差异拆分为计划性差异(橙色)和可控性差异(蓝色)。可控性差异是后续改进方案解决的重点。



④建立日常核心指标预警机制


根据同行业可比公司及公司历史数据,对核心指标进行动态检测,BI系统形成预警机制,可以掌控风险。


⑤预算调整原则和方法


预算调整原则上是不予调整预算,调整需提交申请。预算调整时间区分为定期与不定期,调整方式包括自上而下和自下而上。



3.3、基于预算完成度进行业绩评估与干部考核

我们最后总结,怎么去结合预算,或者说预算完成度去进行干部的考核,业绩的评估。其实我们认为最终还是要回到我们一直在强调的 ROE的拆解,就是我们通过把ROE拆解成三大指标的细化的一系列的指标,然后我们把这些指标落地到每一个业务部门头上,然后保证说我们全部员工都可以为了同一个ROE 增长的目标去奋斗。



像销售部门他除了对盈利负责,对销售收入、销售利润负责,同时也需要对资产的效率负责,也需要对杠杆负责,但是维度会跟其他部门会不一样。比如说我们销售部门,在资产效率上面,需要重点关注应收账款的天数、产成品的天数,这是对销售部门的考核。


其实这个也很好理解,因为像我们最开始那一页提到的案例,就是企业如果只考核利润的话,很有可能会造成业务部门,他会用账期去妥协。所以我们通过对资产效率指标的考核,可以更好地规避业务部门的风险。


像采购部门的话,比较常见的盈利板块的指标是采购成本、部门费用。那在资产效率里面,我们会比如说有原材料天数,它是需要对采购部门做一个考核。在杠杆层面也会涉及到对供应商的账期风险考核。


通过这些考核指标的设置,可以全方位保证ROE目标得到顺利地实现。最后每个部门实现的一个指标,跟原来我们预算的目标会产生一个偏差,那其实最后业绩考核本质上是对他们的预算的偏差率做考核。那我们这里有两个原则也是需要提醒企业去重视的。



以渐进态度看待预算偏差率,自己和自己比。另外,绩效奖励机制需要前置于预算执行。至于企业应该用什么样的考核体系,KPI或者BSC平衡计分卡都很好,这就见仁见智了。




部分资料参考:《ROE预算管理》付小平



相关资讯

暂无数据